案例单位:广州珠江实业集团有限公司
《住房和城乡建设部 中央网信办 科技部 工业和信息化部 人力资源社会保障部 商务部 银保监会关于加快推进新型城市基础设施建设的指导意见》(建改发〔2020〕73号)出台以来,各地积极落实加强新基建和新型城镇化建设相关决策部署。广州成为首批新型城市基础设施建设试点城市以来,率先印发《关于加快推进广州市新型城市基础设施建设的实施方案通知》(穗府办函〔2020〕99号),强化项目引领和示范带动,成效显著。
广州珠江实业集团有限公司积极响应新城建试点工作,积极落实《广州市城市信息模型(CIM)平台建设试点工作方案》和《“穗智管”城市运行管理中枢建设工作方案》要求,在“广州市白云区石井鸦岗村”项目中紧盯“三新一高”时代要求,主动适应智能化、数字化发展趋势,将BIM引入项目之中,积极推动智能建造与建筑工业化协同发展,有力地提高施工质量、提升管理效率、减少返工、缩短工期,并有效降低项目成本投资,取得一定成效。
一、基本情况
项目位于广州市白云区石井鸦岗村地段,总建筑面积约超28万平方米,地下2层,地上共计12栋高层住宅及公建配套裙楼,采用装配式施工技术方式施工,装配率达到51%。
项目位于鸦岗大道以及规划黄金围大道旁,与地铁十三号线二期朝阳站相邻,整体配套齐全,交通便利,可确保入驻居民生活无忧。

二、建设难点
(一)在管理方面。
项目位于广州中心城区,周边人群密集,地理位置重要,施工过程对环境影响要求较高;项目建筑面积较大、施工工期紧、施工任务繁重、从设计施工至竣工项目前后跨度大,施工进度管理难度大;参与实施单位众多,存在信息对接滞后,各方需求不能及时有效沟通的问题,项目管理和协调难度大,需要透明化、集成化管理,实现最大化满足各方需求。
(二)在技术运用方面。
项目场内主要不良地质为强发育岩溶,溶洞见洞率为71.4%,洞高0.10~25.6m,安全风险高,对现场施工要求高,项目施工技术难度大;在建设过程中对成本预算的准确性要求较高,而现阶段传统的工程算量不能达到非常精准的程度,成本控制难度大;且本项目为国家重点政策性保障住房,对项目质量及后期运营维护的要求较高。
三、建设思路
结合项目特点,以 BIM 技术为载体,辅助进行项目设计、施工及运营维护,以实现工程的数字化管理、改善传统工程管理模式、提高现有工程管理效率的目标,实现项目全生命周期管理。

一是利用 BIM 辅助工程实施的过程中,建立了完整的 BIM 模型,并结合模型开展了内部专业审核、净高分析,充分利用空间,确立了合理的净空高度。
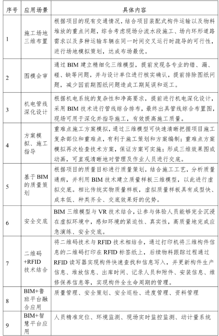
二是利用BIM技术进行三维建模、图模会审,碰撞检查,设计深化,溶洞三维分析、处理,装配式构件正向设计及优化,机电管线排布、优化、出图,施工场地三维布置,工程量统计、材料管理,进度管理,方案模拟、施工指导,工程档案管理,质量策划与安全虚拟交底,BIM+智慧工地等应用。实现对项目的安全、施工、进度、质量、环境及设备监测等可视化智能管理。
三是在模型中配置了施工计划及每月实际回填情况,在工程会议上运用 BIM模型检查工程进展。通过“中建施工管理平台”+“鲁班集成平台”,将各参建方管理人员共同录入该平台,通过云端、手机端、PC端互联互通,解决项目协同管理中看进度、管质量、预控安全、风险警示、电子表单、资料入档等难题,实现项目集成协同管理。
四是对复杂部位的施工方案进行 BIM 模拟,对大件设备的运输就位通道进行 BIM 模拟,优化施工资源的使用以及进行场地的合理布置,对整个工程的施工进度、资源和质量进行统一管理和控制,达到了缩短工期、降低成本、提高质量的效果。
四、建设内容

五、项目亮点
(一)提高施工质量。
BIM 最直观的特点在于三维可视化,利用 BIM 的三维技术在项目前期可以进行碰撞检查、施工模拟、可视化交底,减少在建筑施工阶段可能存在的错误损失和返工,在早期设计阶段就发现后期真正施工阶段会出现的各种问题,进行前置处理,减少返工,提高现场施工留洞准确性,提高了设计图纸和施工质量。
(二)提高管理效率。
每两周开展一次 BIM 派工单工作,共计在整个项目实施阶段,有效的进行了 进度管理,提高了任务完成效率;BIM 模型依据工程变更文件和图纸、专业深化设计成果,进行同步更新,以保证模型在使用时为最新模型,通过变更单管理,有效提高了各方沟通效率;每次设计交底采用三维可视化 BIM 交底方式,大节点共计 10 余次,提高交底效率;生成各类文档(包括碰撞报告、结构留洞核查报告、碰撞报告追踪单、变更管理统计表、派工单、模型文件、BIM 标准、培训报告、4D\5D 模拟文件等)1000 余个,文档进行分类整理归档,提高数据使用效率;利用广联达软件通过对土建、结构进行算量,准确度达到了 90%以上,大大提升了施工预算的精度与效率,实现高效的成本管理。
(三)缩短施工工期。
结合BIM模型,采用tekla对结构的整体分析,在保证节点构造和钢筋连接不低于现浇结构按规范计算的承载力的前提下,采用与现浇结构相同的方法进行整体结构计算分析。利用BIM技术对构件进行设计、深化、预拼装施工模拟,排查影响构件安装的因素,对预埋点位、预留孔洞、钢筋连接、爬架机位和临时支撑布置进行优化;策划预制构件运输、进场及堆放情况,模拟各类构件吊装过程并进行质量安全三维交底,为预制构件现场安装保驾护航;全过程记录构件设计、生产、运输、安装、维护等信息,实现装配式建筑全生命周期的标准化设计、工业化生产、装配化施工及信息化管理,缩短了安装工期。
(四)确保施工安全。
建立溶洞、桩基及底板模型,分析溶洞与桩、底板的竖向位置关系、溶洞上部岩层厚度、溶洞串通情况。通过溶洞技术分析和溶洞体积估算,参建各方清晰的认识到了溶洞埋深浅、体量大、洞高大、稳定性差、存在连通的特点,对施工安全和工程桩质量均有很大影响,且现场尚未施工就存在地面塌陷情况,故排除了不做溶洞处理而直接打桩的方案。通过BIM技术辅助溶洞处理分析及三维可视化模拟,为溶洞处理方案的提出、模拟、论证、实验及优化提供数据支撑。利用BIM模型优化施工组织、辅助桩长深化设计、模拟桩基施工、排查溶洞易塌孔薄弱点安全隐患,保证桩基施工安全和质量。
(五)节省施工成本。
在本项目全过程中采用 BIM 技术后,形成了高效的成本管理、提高施工质量、 减少返工、提高管理效率、缩短工期等优点,降低了项目成本投资,项目也荣获第十届“龙图杯”BIM全国大赛一等奖
鸦岗(一期)保障性住房项目通过数字化、信息化手段,融合设计、施工、运营等阶段全过程,旨在打造一个全生命周期的工作机制及信息化管理平台,实现了以下目标:将 BIM 技术为基础的工程管理模式融入到传统模式中;通过严格执行工程协调工作流程,切实前置解决工程问题;实现计划与量的关联,解决现场管理难题;完成成本管理研究,为工程结算提供参考依据;编制完善合理的应用标准,为企业乃至行业提供 BIM 技术实施指南。
六、项目社会效益和经济效益
鸦岗(一期)保障性住房项目毗邻白云区重点规划的白云湖数字科技城,该区域定位为“数字中国”实践高地、是粤港澳大湾区协同创新试验区、广佛同城数字经济创新示范区,特别有利于引入的高精尖人才在白云湖数字科技城购房,为落实人才安居计划、保障困难群体住房需求等提供支持,助力实现住有所居目标。
受物流园市场集聚效应及旧工业区建筑形态等因素影响,项目周边仍处于较为落后的城中村式临街商业体阶段。项目内包含大量商业配套,且位于朝阳地铁站上盖,未来将形成新的较为高端的商业圈,逐渐带动周边商业体的发展升级。
七、未来展望
项目将继续智能建造技术应用,做好智能建造CIM数据接入广州市CIM平台的技术衔接工作,基于CIM平台,汇聚系统的全方位详细信息,从而实现对建造的智慧化监管。