
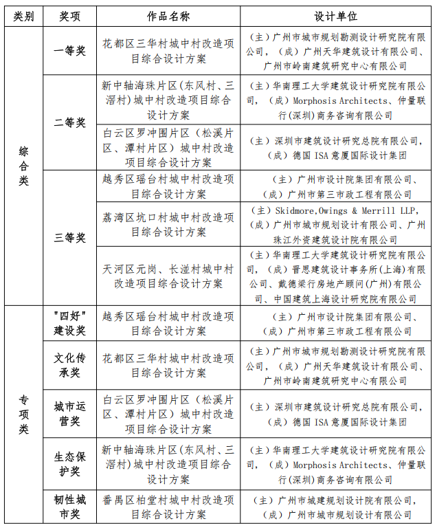
为深入贯彻落实党中央、国务院关于推进城中村改造的重要决策部署以及省委、省政府的工作要求,按照市委、市政府的工作指示,2025年9月15日,我办组织开展广州市城中村改造综合设计方案竞赛专家评审会(以下简称“评审会”),经现场汇报、专家提问、集中评议和多轮投票等环节,专家组对全市11个区报送的城中村改造项目方案进行评审,最终评选出6个“综合类”奖项和5个“专项类”奖项。现将结果公布如下:

广州市城中村改造建设指挥部办公室(代章)
2025年9月17日
主办单位:世界杯压球承办单位:世界杯压球官方网站
Copyright © 1996至今世界杯压球官方网站 保留所有权利
网站标识码:4401000085工信部备案:粤ICP备09161546号-10
粤公网安备:44010402000417
IE9.0以上版本浏览器 最佳分辨率:1920x1080
总访问量:-人次

