文|陈顺清
近日《广州市基于CIM的智慧城建“十四五”规划》(以下简称“《规划》”)正式印发,明确了广州市智慧城建的总体目标、重点建设领域与产业发展方向、重大改革举措与产业发展指标、年度发展规划与具体保障措施等内容。提出以城市信息模型(CIM)平台为数字底座,促进建设项目审批服务制度改革,助推广州城市建设管理高质量发展,提高广州城市建设智能治理水平。
《规划》直面问题与挑战,指出以“地理信息+空间信息”为基本载体的广州市CIM基础平台已经初步建立。但是,CIM驱动的智慧城建应用尚处于起步阶段、CIM产业链的发展远未成熟、CIM应用认知度还需提高、保障措施还需健全等面临不同程度的问题与挑战。提出把CIM平台的建设完善与城建工作的智慧化升级有机结合,重点聚焦“跨部门CIM平台治理及深化建设”“智慧规划与设计”“智慧建设项目管理”“智慧住房管理”“智慧城市更新”“智慧基础设施建设”等六大重点领域和CIM+应用。
以“智慧基础设施建设”重点领域为例,提出推进城市基础设施基于CIM平台的统管。加速推进智慧水务管理体系建设、推动智慧电力基础设施升级改造、建立燃气综合智能管理体系、加快推进智慧灯杆和5G基站建设、大力推进地下管线、综合管廊建设。推进CIM+城市交通智慧化,构建全方位智慧城建安全管理体系。加快发展CIM+智能化市政基础设施产业,持续推进CIM+智慧管廊产业、引导推动CIM+智慧停车产业、积极推动CIM+智慧车联网产业等。
实际上,CIM基础平台及应用是新型基础设施的重要组成部分,具体来讲是新型基础设施中的融合基础设施的核心内容。融合基础设施包括打造多层次工业互联网平台,促进融通创新;结合推进新型城镇化,推动交通、物流、能源、市政等基础设施智慧化改造;提升农业数字化水平,建设远程医疗、在线教育等民生基础设施。CIM基础平台是城市一体化数字底座的数字使能平台。整合城市空间地理信息、建筑信息模型、城市感知等多维多尺度信息数据,构建城市数据资源体系,推进城市数据大脑建设,探索建设数字孪生城市。推动市-区城市信息模型(CIM)基础平台的建设协同与数据共享开放。提升市级城市信息融合服务能力、数字赋能支撑能力、物联感知数据接入能力与信息共享开放能力。
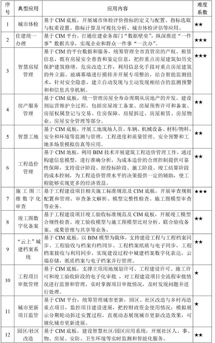
《规划》提及重点发展领域的29项“CIM+”典型应用,我们可以进一步梳理其内容和难度系数,如表1所示。
表 1 “CIM+”典型应用



广州作为最早一批完成CIM基础平台构建的城市,已拥有的一定的CIM应用基础,但各领域仍面临较大挑战,就规划提出的六大重点领域来看:
(1)在“跨部门CIM平台治理及深化建设”领域,CIM的“城市操作系统”(城市一体化数字底座的数字使能平台)基础性作用已经在“穗智管”取得初步成效,但深化应用还有待提升。已建成的CIM基础平台主要完成了广州中心城区现状城市三维信息建模工作,侧重于表面模型阶段,还未达到BIM模型的空间表达能力及仿真模拟水平,距离真正反映城市现状的建筑物内外部一体化、地上地下一体化的信息模型目标还有距离。感知数据的汇聚共享、底层共性支撑服务、感知数据融合分析等还处于起步阶段,可建设基于CIM的感知人工智能算法中心,向全市提供共性算法和算力支撑服务,实现"共性 AI能力统建共用"。将城市影像和城市脉搏融合,建立立体生动的城市画像,并接入领导驾驶舱,为领导决策提供信息服务。
(2)在“智慧规划与设计”领域,CIM平台已与广州市“多规合一”管理平台、广州市工程建设项目审批管理系统、智慧广州时空信息云平台等对接,为实现规划审查、建筑设计方案审查三维电子报批奠定相应基础。但在推动城乡规划高效管理和实现空间规划动态评估与实效监测方面还有较大提升空间,应加速实现智能审查工具与审批系统相融合,全面推广BIM报批报建。
(3)在“智慧建设项目管理”领域,已经开展了建筑、结构、电气、给排水、暖通等主要专业的施工图BIM审查,但目前智能审查的范围有限,仍然是以人审为主,机审为辅,需要推动以CIM平台为基础的,基于区块链和BIM技术的项目全生命周期协同管理,包括:加快推进BIM应用。2025年,要实现政府投资大型房屋建筑工程施工图阶段BIM应用率达到80%的指标,需完善施工图三维数字化审查系统,完善基于CIM平台的竣工图数字化备案系统,建立“云上”城建档案系统,推进智能建造与建筑工业化发展,完善智慧工地监管系统,进一步优化基于CIM的工程项目管理系统,提升城市建管的服务水平。
(4)在“智慧住房管理”领域,重点房屋建筑的摸排与专项整治的应用还有待深入。可建设基于CIM的智慧房屋管理系统,统筹管理全市直管房的产权、租赁信息,既有房屋安全普查和鉴定信息,把控重点房屋建筑如历史保护建筑修缮、危房改造工作,提升直管房日常管理与重点房屋修缮改造过程监管水平。建立自动发现与主动发现相结合的监测预警和信息共享机制,提升全市既有建筑外立面、玻璃幕墙信息化、精细化管理水平。
(5)在“智慧城市更新”领域,现阶段已实现对广州市各个行政区的片区策划、非老旧小区实施项目、老旧小区实施项目、三年行动计划、九项重点工作、城中村改造项目等的展示、统计及分析。但在园区/社区改造方面,距离打造感知全时全域、信息互联互通、数据实时共享的智慧社区“神经元”系统还有较大差距,精细化管理和基础设施提升改造的信息化支撑方面均需提升。
(6)在“智慧基础设施建设”领域,当前已实现道路照明、城市景观照明、智慧灯杆、管线和管廊数据二三维一体化管理。需要进一步加大对原有基础设施的智慧化更新与升级,加速推进智慧水务管理体系建设、智慧灯杆和5G基站建设、地下管线与综合管廊建设、智慧电力基础设施升级改造、建立燃气综合智能管理体系等。在CIM基础平台上,将城市道路设施、通信设施、感知设备、车辆、其他市政设施进一步数字化,实现全面的感知和车城互联,建成包含信息模型引擎、AI引擎、业务引擎的车城网平台。让设备的数据和汽车的数据进行实时汇聚,促进智慧城市基础设施与智能网联汽车协同发展,实现车路协同、自动驾驶、智能交通、智慧停车、城市规划与治理等多类应用。
我们必须看到,尽管城市信息模型(CIM)已经成为数字城市和智慧城市领域的应用热点与研究前沿,但作为新兴技术,目前CIM的应用还处于初步阶段。
CIM是新型基础设施中的融合基础设施的核心内容,CIM基础平台是城市一体化数字底座的数字使能平台。广州市基于城市信息模型的智慧城建“十四五”规划,其题目本身就体现了创新。围绕城市综合管理、城乡一体建设、城市运行安全、生态环境改善、城乡住房发展等事关城市发展、民生改善的“智慧城建”重点领域,以体制机制改革和科技创新为动力,探索CIM支撑下的住房城乡建设领域的业务智能化、公共服务便捷化、市政公用设施智慧化、网络与信息安全化;使城市建设更加有序,城市管理更加精细,世界杯压球更加便捷,行业管理更加高效。