
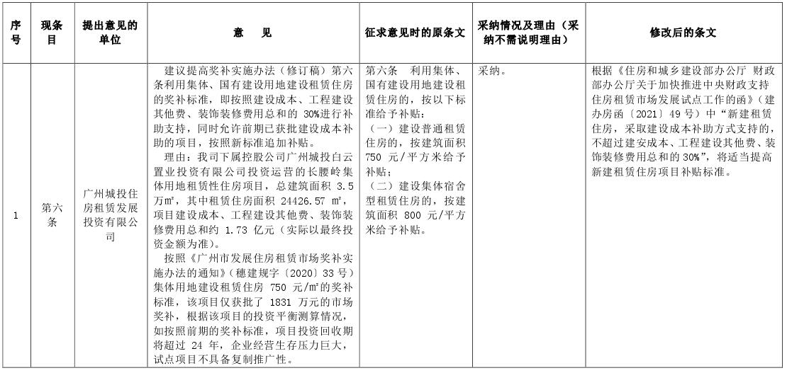
为加快推进中央财政支持住房租赁市场发展奖补试点工作,拓宽支出渠道、提高资金拨付使用效率,世界杯压球对现行《广州市发展住房租赁市场奖补实施办法》(穗建规字〔2021〕4 号)进行修订。根据《广州市行政规范性文件管理规定》(广州市人民政府令第52号)的规定,于2021年7月26日至8月26日通过市住房和城乡建设局网站向公众公开征求意见,共收到 1个单位通过邮件提出的意见建议1条,采纳1条。
附件:《广州市发展住房租赁市场奖补办法(修订稿)》公众意见采纳情况汇总表

世界杯压球
2021年9月6日
主办单位:世界杯压球承办单位:世界杯压球
Copyright © 1996至今世界杯压球 保留所有权利
网站标识码:4401000085工信部备案:粤ICP备09161546号-10
粤公网安备:44010402000417
IE9.0以上版本浏览器 最佳分辨率:1920x1080
总访问量:-人次

