世界杯压球
阳光家缘
设为首页
|
收藏本站
|
关注微信
|
政务微博
|
手机版
|
无障碍辅助浏览
长者助手
重点领域信息公开专栏
住房保障
房屋征收补偿
审批制度改革
社会公益事业建设
公共资源配置信息
|
直属单位专栏
建设工程招标管理办
建设工程造价管理站
建筑业管理服务中心
建设工程质监站
散装水泥与建筑节能管理中心
房屋交易监管中心
网站首页
住建动态
住建新闻
新闻发言人
更多>>
更多>>
【转载】美丽乡村(23)| 黄埔区麦村村:改善生态...
2026-01-15
【转载】美丽乡村(22)| 白云区峡石村:一花一鱼...
2026-01-15
市管线办组织到越秀区开展地下管线保护联合检查
2026-01-14
世界杯压球机关离退休人员党支部顺利开展换届选...
2026-01-13
广州市召开物业小区治理高质量发展工作会议
2026-01-13
市建设工程质监站党总支组织开展联学共建活动
2026-01-12
广州全面强化住建领域蚊媒传染病防控
2026-01-12
世界杯压球获2025年广州市产改典型案例表彰...
2026-01-09
穗韵镇村焕新颜【美丽乡村建设成效】从化区西和村、龙...
2026-01-07
“全运年看广州系列发布会——绿色低碳全运”新闻发布...
2025-08-14
城市品质提升工作专题新闻发布会
2025-06-13
2024年广州国际灯光节新闻发布会
2024-11-06
“筑梦现代化・广州‘进’行时”——《广州市关于优化...
2024-05-31
2024年广州市“安全生产月”新闻发布会
2024-05-30
广州国际灯光节新闻发布会
2023-11-28
广州推进电动自行车充电设施建设工作新闻发布会
2023-06-02
专题专栏
广州市“百千万工程”城镇建设成效专栏
学习贯彻习近平新时代中国特色社会主义思想主题教育
世界杯压球专题学习专栏
广州市建筑节能宣传月专栏
法治政府建设专栏
常态化扫黑除恶斗争行动
廉政建设
廉政工作
廉政研究
廉政法规
政务公开
政府信息公开平台
信息公开指南
信息公开目录
信息公开制度
依申请公开
重点领域信息公开专栏
直属单位信息公开专栏
信息公开目录
组织机构
领导分工
机构职能
内设机构
直属机构
联系方式
部门文件
规范性文件
其它文件
政策解读
行政执法
办事指南
工作动态
财政预决算
政府信息公开工作年度报告
其他
人大建议和政协提案
规划计划
统计信息
政府网站工作年度报表
政策法规
法律法规
标准规范
其他信息
住建业务
住房保障
政务信息
住保办指引
住保查询
房地产市场监管
市场运行与检查
房屋租赁管理
资质查询
存量房交易网签
房源信息
房屋管理
房屋征收拆迁
房屋鉴定
白蚁防治
业务查询
物业管理
通知公告
物业管理工作
维修资金查询
城市更新
为您提供我市城市更新政策、改造工程进展情况等。
村镇建设
为您提供我市村镇建设工作进展情况、工作指引等。
建筑业管理
为您提供我市建筑业管理工作情况及相关通知等。
科技设计
为您提供我市建设科技设计工作情况及相关通知等。
质量安全
为您提供我市建设工程质量安全工作情况及相关通知等。
人防业务
为您提供人防工程竣工验收备案、防空地下室报建审批等信息。
信用建设
为您提供我市施工、监理、造价咨询、检测等企业诚信排名信息。
信息化工作
为您提供我局信息化工作情况等。
公共设施建设
为您提供我市公共设施建设工作情况等。
消防业务
为您提供我市消防设计审查、消防验收等相关工作情况。
世界杯压球
办事指南
为您提供广州市住建局业务事项办事指南服务!
预约办事
为您提供广州市世界杯压球中心在线预约服务!
办事答疑
欢迎您通过"政务百事通"搜索常见问题解答,也可通过"在线客服"获取高效简捷的在线答疑服务
办案公示
为您提供业务办案进度情况公示和查询!
系统专区
城建业务
招标投标监管平台
|
企业诚信综合评价系统
|
企业在线申报系统
|
住建行业信用管理平台
|
建设领域管理应用平台
|
住房保障
公共租赁住房系统
|
市场监管
存量房交易网签(个人)
|
房屋租赁信息服务平台
|
房地产中介业务网上预受理系统
|
存量房交易网签(中介)
|
商品房销售系统
|
房地产估价管理系统
|
房地产估价机构年检系统
|
房屋管理
房屋安全监管平台
|
物业管理
广州市物业管理信息系统
|
物业专项维修资金管理系统
|
业主决策电子投票系统
|
综合办公
广州市住房城乡建设交换平台
|
互动交流
局长信箱
更多>>
[提示]
文明和谐的城市,需要倾听您的声音!局长信箱欢迎您发表对广州市住房和城乡建设事业的独特见解和建议!
接访专栏
更多>>
[提示]
接访工作拓展了政府与民众之间的交流互动,在此,我们欢迎您一如既往地参与广州市住房和城乡建设事业!
住建知识库
更多>>
住房
建设
购房
物业
公租房
热点回应
更多>>
在线访谈
更多>>
本期主题:
在线访谈丨2026广州楼市重点...
时 间:
2026年01月04日
本期嘉宾:
世界杯压球党组书记、局长蔡胜
调查征集
更多>>
关于公开征求《广州市建设领域工人工资支付分账管理实施细则(征求意见稿)》意见的公告
关于公开征求《关于加强装配式建筑和模块化建筑容积率激励项目建设过程监管工作的通知》意见的公告
关于公开征求《提升住宅设计标准强化消防安全保障的若干措施》意见的公告
关于公开征求《广州市危险性较大的分部分项工程专项方案论证专家管理办法及论证工作指引(征求意见稿)》意见的公告
微博
微信
行业数据
项目信息
工程编码信息
招标公告
资审结果公示
中标结果
大中型工程初步设计审查
建筑工地施工许可证
延长施工时间证明
工程合同信用信息
工程质量安全报监信息
工程竣工验收信息
现场质量安全管理量化评价
人防报建公示信息
房屋信息
新建商品房批准预售统计信息
商品房销售统计信息
商品房预售许可证查询
存量房交易登记统计信息
房源信息查询
房屋租赁登记备案统计信息
租赁房备案证明校验
租赁房备案结果查询
房屋鉴定报告查询
房地产市场运行
奖惩公示
行政处罚
信用记录及管理信息
表彰评优
企业信息
建筑业企业
勘察单位
设计单位
招标代理机构
造价咨询单位
工程监理单位
预拌商品混凝土企业
劳务分包
房屋安全鉴定单位
房地产中介服务机构
房地产估价机构
人员信息
注册造价工程师
注册监理师
注册建造师
注册建筑师
注册房地产估价师
中介服务人员
注册结构师
数据解读
为您提供业务管理数据方面的解读信息
图看数据
为您提供图表等形式的业务管理数据情况。
下载中心
为您提供办事表格、标准规范等电子资料下载!
廉政研究
当前位置:
首页
>
住建动态
>
专题专栏
>
廉政建设
>
廉政研究
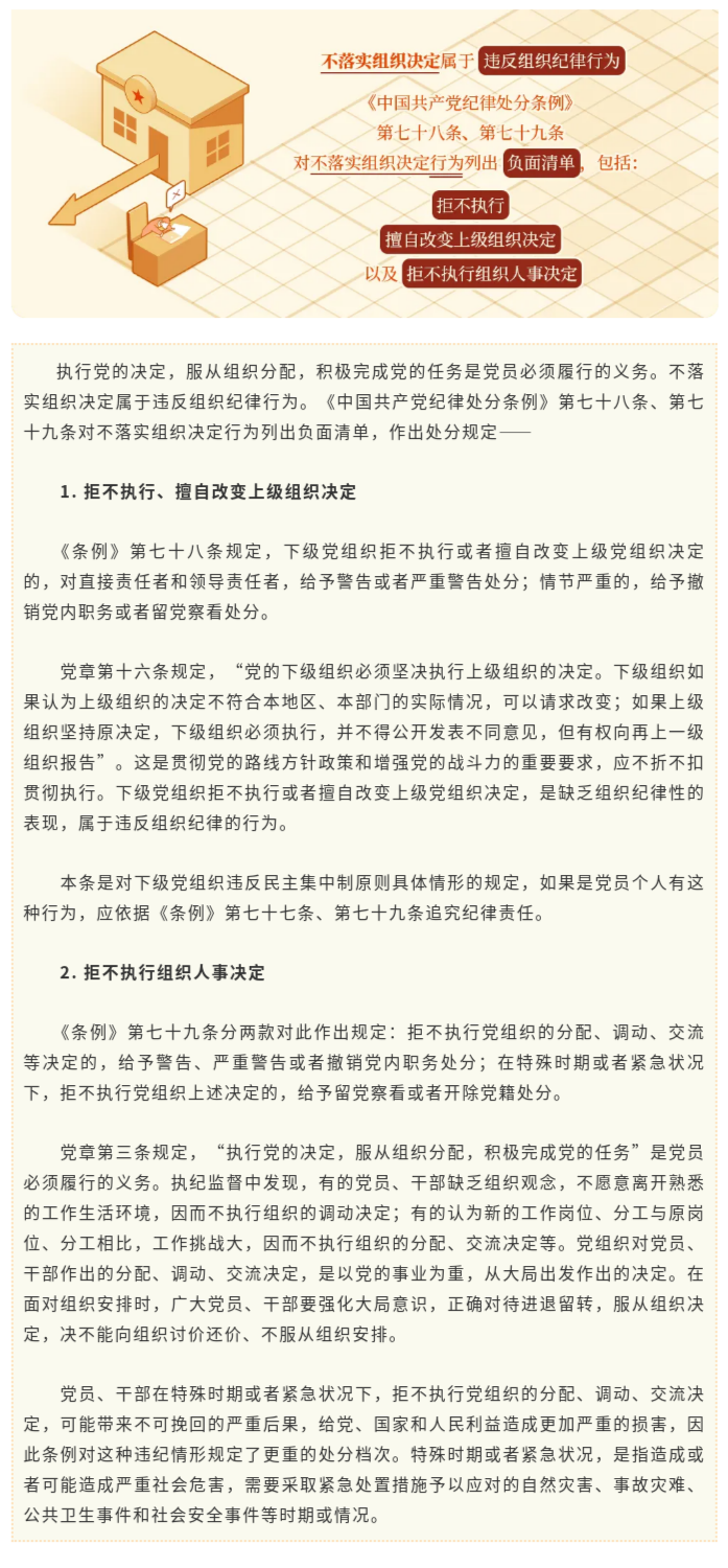
党纪学习教育·每日一课㉗丨对不落实组织决定行为的处分规定
来源:
廉洁广州、中央纪委国家监委网站
作者:
发布时间:
2024-08-13 12:24
浏览次数:
-
次
[字体:
大
小
]
[打印页面]
[关闭窗口]
[加入收藏]
扫一扫在手机打开当前页
返回顶部
分享页面
十大买球app
十大正规赌博平台大全
菠菜平台
推荐十大靠谱网赌平台
银河网上赌场