近日,广州市新型城市基础设施建设试点工作联席会议办公室印发了《新城建联动赋能城市更新 打造典型应用场景工作方案》(以下简称《方案》)。
《方案》提出,推动新型城市基础设施建设(以下简称“新城建”)与城市更新融合联动发展,推进“新城建”典型应用场景在城市更新中落地见效,是广州探索未来城市建设,建设宜居、韧性、智慧城市,打造独具“世界水准、中国气派、湾区特色、岭南风韵”的城市发展标杆的重要举措。切实发挥“新城建”在稳增长扩内需、打造经济新增长点等方面的重要作用,对广州加快实现老城市新活力、“四个出新出彩”,增强人民群众获得感、幸福感、安全感具有重要意义。
《方案》强调,要坚持以习近平新时代中国特色社会主义思想为指导,深入学习贯彻习近平总书记视察广东重要讲话、重要指示精神,落实“加强城市基础设施建设,打造宜居、韧性、智慧城市”的重要部署,在实施城市更新行动中统筹推进更新片区基于数字化、网络化、智能化的城市基础设施改造,提升新型城市基础设施服务水平,完善城市智能感知体系、智能化应用体系,加强互联网、大数据、云计算、人工智能等新一代信息技术手段在城市更新项目全生命周期管理中的运用,在“规、设、建、管、运”各环节拓展典型应用场景,让第五代移动通信技术(5G)、物联网等现代信息技术进家庭、进楼宇、进社区,建设数字家庭、智慧社区、智慧城市,在建筑、社区、城市各层次创新典型应用场景,使城市更健康、更安全、更宜居,成为人民群众高品质生活的空间。
《方案》指出,要推动城市更新与“新城建”融合发展,推动数字技术、应用场景和商业模式融合创新,积极探索打造一批应用成效突出、具有较强影响力的“新城建”联动赋能城市更新典型应用场景,形成示范效应,以点带面全面提升城市更新片区新型城市基础设施建设水平。一是在城市更新工作中加强信息技术应用,推动城市更新项目基于城市信息模型(CIM)基础平台的全数据融合汇聚与共享应用,保持数据常态化更新迭代。二是通过数字化手段对城市供排水、燃气、管廊等城市生命线进行实时监测,及早发现和管控风险隐患,提高城市安全保障能力,新建城市生命线工程的物联设备与主体设备同步设计、同步施工、同步验收、同步使用,老旧设施的智能化改造同步推进。三是基于车路城协同发展理念,协同发展智慧城市与智能网联汽车,促进城市基础设施和感知设备的多元融合,推进智慧停车。四是按照“完整社区、智慧社区”标准推动更新改造,建设社区级CIM平台,提升社区基础设施集约化和智能化水平,将城市管理、物业管理、小区居民需求有机融合,促进公共服务智能化、社区管理精细化,推动全市微改造小区和新建小区向智慧型转变,构建设施智能、服务便捷、管理精细的智慧社区。五是发展智能建造技术,积极推广应用装配式建筑。六是推动更新片区和区内建筑火灾防控、商业楼宇运营、城市综合体管理智能化,提升智慧城市运营服务水平。
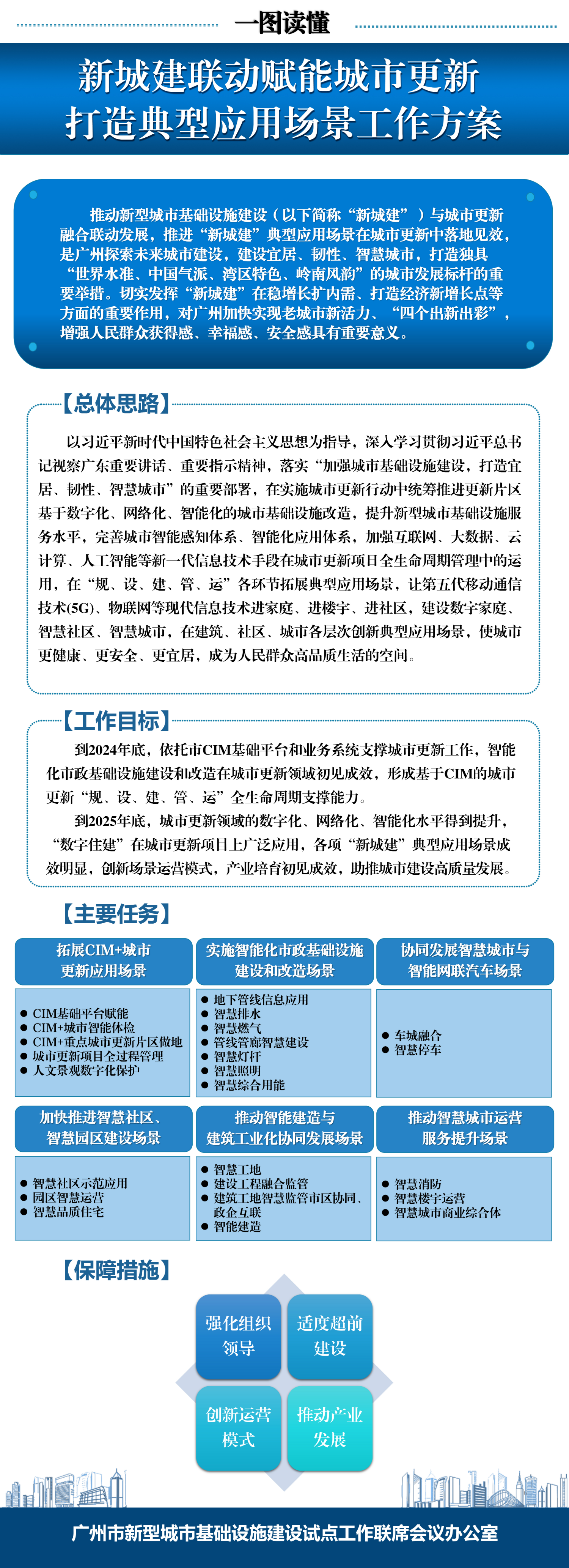
《方案》提出,到2024年底,依托市CIM基础平台和业务系统支撑城市更新工作,智能化市政基础设施建设和改造在城市更新领域初见成效,形成基于CIM的城市更新“规、设、建、管、运”全生命周期支撑能力。到2025年底,城市更新领域的数字化、网络化、智能化水平得到提升,“数字住建”在城市更新项目上广泛应用,各项“新城建”典型应用场景成效明显,创新场景运营模式,产业培育初见成效,助推城市建设高质量发展。
《方案》提出,要打造“新城建”六个领域共24项典型应用场景。一是拓展CIM+城市更新应用,主要包括打造CIM基础平台赋能、CIM+城市智能体检、CIM+重点城市更新片区做地、城市更新项目全过程管理和人文景观数字化保护等5个应用场景。二是实施智能化市政基础设施建设和改造,主要包括打造地下管线信息应用、智慧排水、智慧燃气、管线管廊智慧建设、智慧灯杆、智慧照明和智慧综合用能等7个应用场景。三是协同发展智慧城市与智能网联汽车,主要包括打造车城融合和智慧停车等2个应用场景。四是加快推进智慧社区、智慧园区建设,主要包括打造智慧社区示范应用、园区智慧运营和智慧品质住宅等3个应用场景。五是推动智能建造与建筑工业化协同发展,主要打造包括智慧工地、建设工程融合监管、建筑工地智慧监管市区协同及政企互联和智能建造等4个应用场景。六是推动智慧城市运营服务提升,主要包括打造智慧消防、智慧楼宇运营和智慧城市商业综合体等3个应用场景。
《方案》强调,要加强整体谋划、统筹推进、积极创新、培育产业,将各项任务落到实处。一是强化组织领导。市“新城建”联席会议统筹推进各项工作落实,以评促建推动应用场景建设;加强我市CIM基础平台、城市运管服平台数据和应用的复用;鼓励社会力量积极参与各类典型应用场景建设。二是适度超前建设。有前瞻性和预见性地统筹推进城市更新中“新城建”任务落实,对于暂时不能立即实施的项目做好“适度留白”,预留建设条件。三是创新运营模式。加强片区配套城市基础设施运营管理,通过多种形式鼓励市场主体参与场景运营,探索多方共赢的新型商业模式,高质量管理运营智能化设施。四是推动产业发展。以典型应用场景和示范项目建设为抓手加快产业培育,拓展前沿技术和应用场景,以市场化方式吸引产业和人才聚集,坚持政府引导、社会参与,构建“新城建”有机生态体系。
